乳制品生產加(jia)工(gong)過程中存在的主(zhu)要安全隱(yin)患主(zhu)要有下(xia)面幾(ji)點:

1)飼料(liao)及飼料(liao)原料(liao)霉(mei)菌(jun)(jun)毒(du)(du)素(su)污染(ran),導致牛乳中霉(mei)菌(jun)(jun)毒(du)(du)素(su)超(chao)標;
2)奶牛(niu)養殖過程中(zhong)疫病、疾病的發生(sheng)后,大量獸藥的使用可能(neng)導(dao)致產乳期收集的牛(niu)奶中(zhong)抗(kang)生(sheng)素(su)超標;
3)鮮(xian)奶收(shou)集過程中,為了達到某些(xie)檢測指標(biao)存在鮮(xian)奶摻假(jia)的可能;
4)鮮奶收集及加工中(zhong)致(zhi)病微生物(wu)的污(wu)染(ran)。
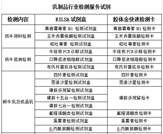
針對(dui)乳(ru)品全產業鏈中(zhong)存在的(de)(de)(de)安(an)全隱患,山東萊恩德智(zhi)能科(ke)技有限公司(si)開發了(le)一系列的(de)(de)(de)產品用于乳(ru)品生產的(de)(de)(de)各個關鍵(jian)控制(zhi)點(dian),預防安(an)全隱患的(de)(de)(de)發生。具體產品如下表:

用于快(kuai)速(su)檢(jian)測(ce)食品中(zhong)、肉制(zhi)品、蔬菜(cai)、水(shui)果及其(qi)它(ta)食品中(zhong)的(de)亞硝酸鹽,儀器預留(liu)其(qi)他項(xiang)目(mu)檢(jian)測(ce)程序(xu)和端口,根據日后(hou)需求可方便的(de)自主增加檢(jian)測(ce)項(xiang)目(mu)。日后(hou)可升級(ji)為檢(jian)測(ce),水(shui)產(chan)品,面制(zhi)品的(de)綜合類型儀器。檢(jian)測(ce)通(tong)道:≥12個檢(jian)測(ce)通(tong)道,可以同時測(ce)試多(duo)個樣品,每個樣品由程序(xu)控制(zhi)分別獨立(li)工作,不會互相干擾。
可(ke)快速檢測各類食品(pin)中的(de)雙氧(yang)水(shui)的(de)含量,儀器預留其他項(xiang)目(mu)檢測程序和端口,根(gen)據日后(hou)(hou)需求可(ke)方(fang)便的(de)自主(zhu)增加檢測項(xiang)目(mu)。日后(hou)(hou)可(ke)升級(ji)為檢測,水(shui)產品(pin),肉制(zhi)品(pin),面制(zhi)品(pin)的(de)綜(zong)合類型儀器。≥5英寸液(ye)晶觸摸屏顯示,人性化中文操作界(jie)面,讀數直(zhi)觀、簡(jian)單(dan)。
可快速檢(jian)(jian)測奶粉中的(de)蛋白質,儀器預留其他(ta)項目檢(jian)(jian)測程(cheng)序(xu)和端口(kou),根據日后需求可方便(bian)的(de)自主增加檢(jian)(jian)測項目。檢(jian)(jian)測通道(dao):12個檢(jian)(jian)測通道(dao),可以同(tong)時測試(shi)多個樣品,每個樣品由(you)程(cheng)序(xu)控制分(fen)別獨立工作,不會互相干(gan)擾。主控芯片采用32位處理器,運轉(zhuan)速度快,穩定(ding)性強。
黃曲霉(mei)毒素(su)B1快速檢(jian)測卡(ka)用于檢(jian)測谷物、飼料、糧油等樣品中的(de)(de)黃曲霉(mei)毒素(su)B1殘(can)留。本產品應(ying)用競爭(zheng)抑(yi)制膠體金免疫層析的(de)(de)原理,當(dang)(dang)樣品溶(rong)(rong)(rong)液滴入樣品孔后,樣品溶(rong)(rong)(rong)液中的(de)(de)黃曲霉(mei)毒素(su)B1與金標(biao)(biao)抗體相結(jie)(jie)(jie)合,阻止金標(biao)(biao)抗體與纖維素(su)膜(mo)上(shang)黃曲霉(mei)毒素(su)B1偶聯(lian)物結(jie)(jie)(jie)合。當(dang)(dang)樣品溶(rong)(rong)(rong)液中的(de)(de)黃曲霉(mei)毒素(su)B1含(han)量(liang)大(da)于檢(jian)測限時檢(jian)測線不顯色,結(jie)(jie)(jie)果(guo)為(wei)陽性;當(dang)(dang)樣品溶(rong)(rong)(rong)液中黃曲霉(mei)毒素(su)B1含(han)量(liang)小(xiao)于檢(jian)測限時檢(jian)測線顯紫(zi)紅(hong)色,結(jie)(jie)(jie)果(guo)為(wei)陰性。