高校食(shi)堂快檢實驗(yan)室的建(jian)設(she)旨在依托現代檢測(ce)技(ji)術,構建(jian)一套(tao)高效、快速、全(quan)面的食(shi)品(pin)安(an)全(quan)檢測(ce)體(ti)系,以(yi)及時發現并排除食(shi)堂食(shi)品(pin)中可能(neng)存在的安(an)全(quan)隱患,從而確保師生飲食(shi)安(an)全(quan),提升(sheng)校園(yuan)食(shi)品(pin)安(an)全(quan)管理水平(ping)。以(yi)下是詳細(xi)的建(jian)設(she)方案:
一、建設目標
建(jian)立的(de)高校食堂快檢(jian)(jian)實(shi)驗室應具備對(dui)食品(pin)原(yuan)料(liao)、加工過(guo)程及成品(pin)進行快速、準確檢(jian)(jian)測的(de)能力,及時發現食品(pin)中的(de)有害物質(zhi)和安全(quan)隱患,有效降低食品(pin)安全(quan)事件的(de)發生概率。
二、設備配(pei)置
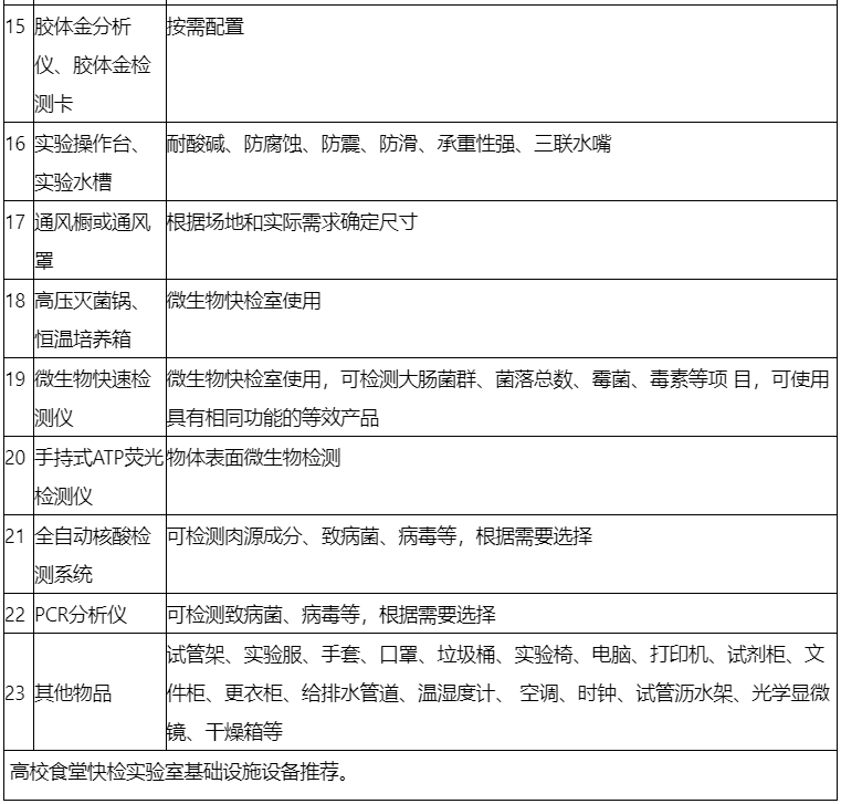
快檢實(shi)驗室儀(yi)器設備基本配置表


高校食堂推薦性(xing)食品快速檢測項目

